******中国·必威(bw·西汉姆联)官网-West Ham United
 
设为首页  |  加入收藏
计划财务处
 部门首页 | 组织机构 | 预决算公开 | 收费管理 | betway西汉姆官网 | 必威西汉姆联官网 | 网上缴费 
当前位置: 部门首页>>预决算公开>>正文
 
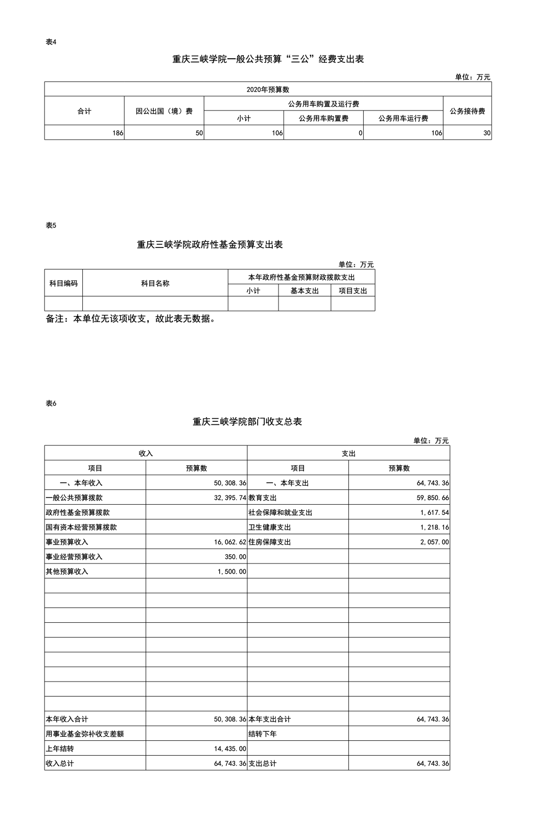
bw必威西汉姆联官网2020年部门预算公开
2020-02-21 10:00 jc026 


 

关闭窗口
  通知公告
· bw必威西汉姆联官网2024年度... 09/02
· bw必威西汉姆联官网(本级)2... 09/02
· 重庆三峡农业科学院202... 09/02
· bw必威西汉姆联官网2025年单... 02/27
· bw必威西汉姆联官网(本级)2... 02/27
· 重庆三峡农业科学院202... 02/27
· bw必威西汉姆联官网(本级)2... 08/30
· 重庆三峡农业科学院202... 08/30
  热点文章

版权所有:中国·必威(bw·西汉姆联)官网-West Ham United 地址:重庆市万州区天星路666号
电话:023-58102354  023-58102435